想起来了之前看过的一个 talk,“A case for feminism in programming language design”,视角非常有趣:
作者也设计了一个多国语言编程语言叫 Hedy(网页,论文)。说起来,我当时是先学了 C,死记硬背了关键字,然后几年后才在课上学到 integer, main 之类的意思的,说不定针对 K-12 的初学者的话母语编程的确有可取之处?
中文编程目前真正做到可行的只有这个 wenyan-lang https://wy-lang.org/
语言神,你降临罢!
中文编程的话,易语言就可以呀。 很多游戏外挂都是用易语言做的。
是的,可惜语言好像现在已经不再开发了
中文编程确实可以实现全民编程, 我见过基本不会英语, 高中也没有好好读过的人也能用中文编程写游戏外挂, 正常运行无问题. (我也写过)
但文言文编程 wenyan-lang 感觉就没有可能了, 感觉比英文还要难学
还有另一个难点, 是中文输入法的问题, 我看到有些人吐槽, 说都已经AI时代了, 为什么中文输入法还是那么的不智能和难用
难用在哪里啊…
因为他用的拼音打长句
易语言说实话还行, 他现在最大的问题就是他的源码文件不是明文格式, 这导致ai时代彻底拜拜, 之前还是一直有点市场的
无语,自己从来不看说明书,就说产品烂
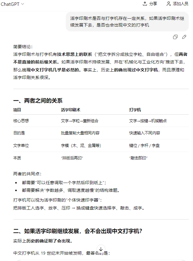
文字输入问题还是很重要的,在英文世界,在计算机的概念都还不存在的时候,就已经发明出打字机了,那时就解决了文字输入的问题,用符号化的指令来控制机器完成复杂任务这个也是在计算机发明以前就有的。
也许可能在那个同时期的中国,也有人研究过中文打字机的问题,尝试做出来过。然而没有人能意识到这个东西的价值,甚至被当时的社会名流当作奇技淫巧,受到抵制和打压, 也就彻底断绝了现代科学出现在中国的可能。
那是工业革命的结果。在英国实现了现代工业生产的同时,中国还是手工业主导。
活字印刷术与打字机没有必然联系。
打字机的出现是综合学科的胜利,活字印刷术仅仅提供了字模这个技术,但打字机的机械原理不是来自活字印刷术——而是工业革命的技术积淀。以纯手工思维发展活字印刷术是无法发展出打字机的。

